Product Summary
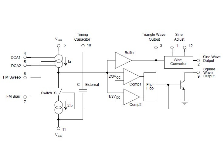
The XR-8038ACP is a precision waveform generator IC capable of producing sine, square, triangular, sawtooth, and pulse waveforms, with a minimum number of external components and adjustments. The XR-8038ACP allows the elimination of the external distortion adjusting resistor which greatly improves the temperature drift of distortion, as well as lowering external parts count. Its operating frequency can be selected over eight decades of frequency, from 0.001Hz to 200kHz, by the choice of external R-C components. The frequency of oscillation is highly stable over a wide range of temperature and supply voltage changes. Both full frequency sweeping as well as smaller frequency variations (FM) can be accomplished with an external control voltage. Each of the three basic waveform outputs, (i.e., sine, triangle and square) are simultaneously available from independent output terminals.
Parametrics
XR-8038ACP absolute maximum ratings: (1)Power Supply: 36V; (2)Power Dissipation (package limitation) Plastic Package: 625mW; (3)Derate Above +25℃: 5mW/℃; (4)Storage Temperature Range: -65℃ to +150℃.
Features
XR-8038ACP features: (1)Low Frequency Drift, 50ppm/℃, Typical; (2)Simultaneous Sine, Triangle, and Square Wave Outputs; (3)Low Sine Wave Distortion - THD ≈ 1%; (4)High FM and Triangle Linearity; (5)Wide Frequency Range 0.001Hz to 200KHz; (6)Variable Duty Cycle, 2% to 98%; (7)Low Distortion Variation with Temperature.
Diagrams

![]() |
![]() XR-85 |
![]() Other |
![]() |
![]() Data Sheet |
![]() Negotiable |
|
||||
![]() |
![]() XR-88C681 |
![]() Other |
![]() |
![]() Data Sheet |
![]() Negotiable |
|
||||
![]() |
![]() XR-8105 |
![]() Other |
![]() |
![]() Data Sheet |
![]() Negotiable |
|
||||
![]() |
![]() XR-8038A |
![]() Other |
![]() |
![]() Data Sheet |
![]() Negotiable |
|
||||
(China (Mainland))








