Product Summary
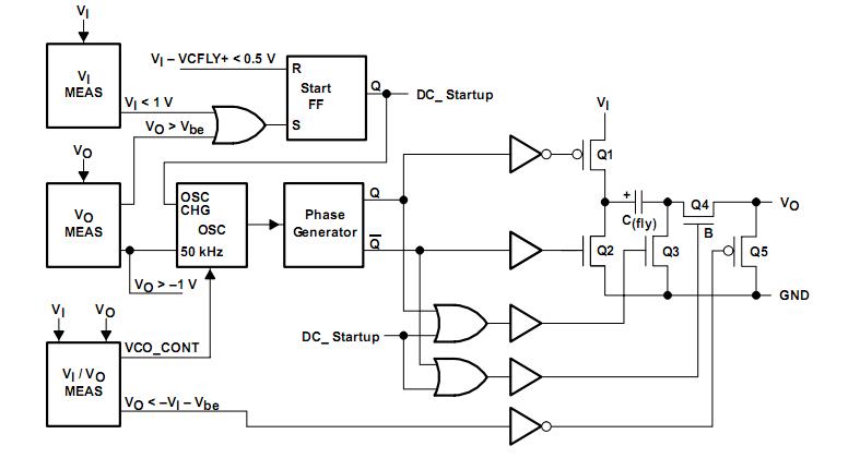
The TPS60400 is an unregulated 60-ma charge pump voltage inverter. It is typically supplied by a preregulated supply rail of 5 V or 3.3 V. Due to its wide input voltage range, two or three NiCd, NiMH, or alkaline battery cells, as well as one Li-Ion cell can also power them. The TPS60400 can deliver a maximum output current of 60 mA with a typical conversion efficiency of greater than 90% over a wide output current range. The applications of the TPS60400 are LCD Bias, GaAs Bias for RF Power Amps, Sensor Supply in Portable Instruments, Bipolar Amplifier Supply, Medical Instruments, Battery-Operated Equipment.
Parametrics
TPS60400 absolute maximum ratings: (1)Voltage range: IN to GND:–0.3V to 5.5V, OUT to GND:–5.0V to 0.3V, CFLY– to GND:0.3V to (VO – 0.3V), CFLY+ to GND:–0.3V to (VI + 0.3V); (2)Continuous output current:80 mA; (3)Storage temperature range, Tstg:–55℃ to 150℃; (4)Maximum junction temperature, TJ:150℃.
Features
TPS60400 features: (1)Inverts Input Supply Voltage; (2)Up to 60-mA Output Current; (3)Only Three Small 1μF Ceramic Capacitors Needed; (4)Input Voltage Range From 1.6 V to 5.5 V; (5)PowerSave-Mode for Improved Efficiency at Low Output Currents; (6)Device Quiescent Current Typical 100 μA; (7)Integrated Active Schottky-Diode for Start-Up Into Load; (8)Small 5-Pin SOT23 Package; (9)Evaluation Module Available TPS60400EVM–178.
Diagrams

| Image | Part No | Mfg | Description | ![]() |
Pricing (USD) |
Quantity | ||||||||||||
|---|---|---|---|---|---|---|---|---|---|---|---|---|---|---|---|---|---|---|
![]() |
![]() TPS60403DBVR |
![]() Texas Instruments |
![]() Charge Pumps 60mA Charge Pump Voltage Inverter |
![]() Data Sheet |
![]()
|
|
||||||||||||
![]() |
![]() TPS60403DBVRG4 |
![]() Texas Instruments |
![]() Charge Pumps 60mA Charge Pump Voltage Inverter |
![]() Data Sheet |
![]()
|
|
||||||||||||
(China (Mainland))









