Product Summary
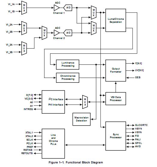
The TVP5146PFP is a high-quality, single-chip digital video decoder that converts baseband analog NTSC, PAL, and SECAM video into digital component video. Analog component, composite, and S-video inputs are supported. The TVP5146PFP includes two 10-bit oversampling A/D converters. Line-locked sampling is square-pixel or ITU-R BT.601 (27 MHz). The TVP5146PFP utilizes Texas Instruments’ patented technology for locking to weak, noisy, or unstable signals, and a chroma frequency control output is generated for synchronizing downstream video encoders. The applications of the TVP5146PFP are Digital television, Digital image processing, Video conferencing, Multimedia, Digital video, Desktop video1–3, Video capture, Video editing, Professional video applications, Security applications.
Parametrics
TVP5146PFP absolute maximum ratings: (1)Digital power supply voltage, DVDD:–0.3 V to 3.6 V; (2)Analog power supply voltage, AVDD:–0.5 V to 3.6 V; (3)Digital input voltage, VI:–0.3 V to DVDD+0.3 V; (4)Operating free-air temperature, TA:0℃ to 70℃; (5)Storage temperature, Tstg:–65℃ to 150℃.
Features
TVP5146PFP features: (1)Accepts NTSC (M, Japan, 4.43), PAL (B, D, G, H, I, M, N, Nc) and SECAM (B, D, G, K, K1, L) composite video, S-video; (2)Accepts analog component YPbPr video; (3)Six analog video inputs for up to two component inputs or six composite inputs, or two S-video inputs and two composite inputs; (4)Two fully differential CMOS analog preprocessing channels with clamping and automatic gain control(AGC) for best S/N performance; (5)Dual high-speed oversampling 10-bit A/D converters; (6)Patented architecture for locking to weak, noisy, or unstable signals; (7)Single 14.31818-MHz or 27-MHz reference crystal for all standards; (8)Line-locked clock and sampling; (9)Automatic detect and switching between NTSC, PAL, and SECAM standards; (10)Macrovision copy protection detection; (11)Programmable host port options including I2C and PHI (3 modes); (12)Brightness, contrast, saturation, and hue control through host port; (13)Internal program ROM; (14)5-V tolerant digital I/O ports; (15)80-terminal TQFP package.
Diagrams

| Image | Part No | Mfg | Description | ![]() |
Pricing (USD) |
Quantity | ||||||||||||
|---|---|---|---|---|---|---|---|---|---|---|---|---|---|---|---|---|---|---|
![]() |
![]() TVP5146PFP |
![]() Texas Instruments |
![]() Video ICs 10B High Qual S-Chip Dig Vid Decoder |
![]() Data Sheet |
![]()
|
|
||||||||||||
![]() |
![]() TVP5146PFPR |
![]() Texas Instruments |
![]() Video ICs NTSC/PAL/SECAM 4x10B Dig Vid Dec |
![]() Data Sheet |
![]()
|
|
||||||||||||
(China (Mainland))









