Product Summary
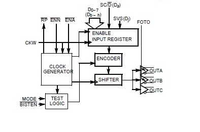
The CY7B9234-270JC is a SMPTE HOTLink Transmitter/Receiver. The CY7B9234-270JC SMPTE HOTLink Transmitter bolts on to the SMPTE Scrambler Controller (CY7C9235) and SMPTE Descrambler/Framer Controller (CY7C9335) completing the four piece chipset to transfer uncompressed SMPTE-259M encoded video over high-speed serial links (fiber, coax, and twisted pair). The device is ideal for a variety of video applications including video transmission equipment, video recorders, video editing equipment, and video routers.
Parametrics
CY7B9234-270JC Maximum ratings: (1)Storage Temperature:-65°C to +150°C; (2)Ambient Temperature with Power Applied:-55°C to +125°C; (3)Supply Voltage to Ground Potential:-0.5V to +7.0V; (4)DC Input Voltage:-0.5V to +7.0V; (5)Output Current into TTL Outputs (LOW):30 mA.
Features
CY7B9234-270JC Features: (1)SMPTE-259M-CD compliant along with SMPTE-259M encoder (CY7C9235) and decoder (CY7C9335); (2)Fibre Channel compliant; (3)DVB-ASI compliant; (4)RX PLL tolerant of long run length data patterns (>20bits); (5)8B/10B-coded or 10-bit unencoded; (6)TTL synchronous I/O; (7)No external PLL components; (8)Triple PECL 100K serial outputs; (9)Dual PECL 100K serial inputs; (10)Low power: 350 mW (Tx), 650 mW (Rx); (11)Compatible with fiber-optic modules, coaxial cable, and twisted pair media; (12)Built-In Self-Test; (13)Single +5V supply; (14)28-pin PLCC; (15)0.8μ BiCMOS.
Diagrams

![]() |
![]() CY7B |
![]() Crystek Corporation |
![]() Crystals 7.3728MHz Series 0C +70C |
![]() Data Sheet |
![]()
|
|
||||||||||||
![]() |
![]() CY7B131 |
![]() Other |
![]() |
![]() Data Sheet |
![]() Negotiable |
|
||||||||||||
![]() |
![]() CY7B134 |
![]() Other |
![]() |
![]() Data Sheet |
![]() Negotiable |
|
||||||||||||
![]() |
![]() CY7B138 |
![]() Other |
![]() |
![]() Data Sheet |
![]() Negotiable |
|
||||||||||||
![]() |
![]() CY7B8392 |
![]() Other |
![]() |
![]() Data Sheet |
![]() Negotiable |
|
||||||||||||
![]() |
![]() CY7B9234 |
![]() Other |
![]() |
![]() Data Sheet |
![]() Negotiable |
|
||||||||||||
(China (Mainland))








